首页
关于我们
品牌活动
文件通知
新闻报道
在线展厅
交流分享
人才培养
科教导航
STEM教育云中心
参与活动
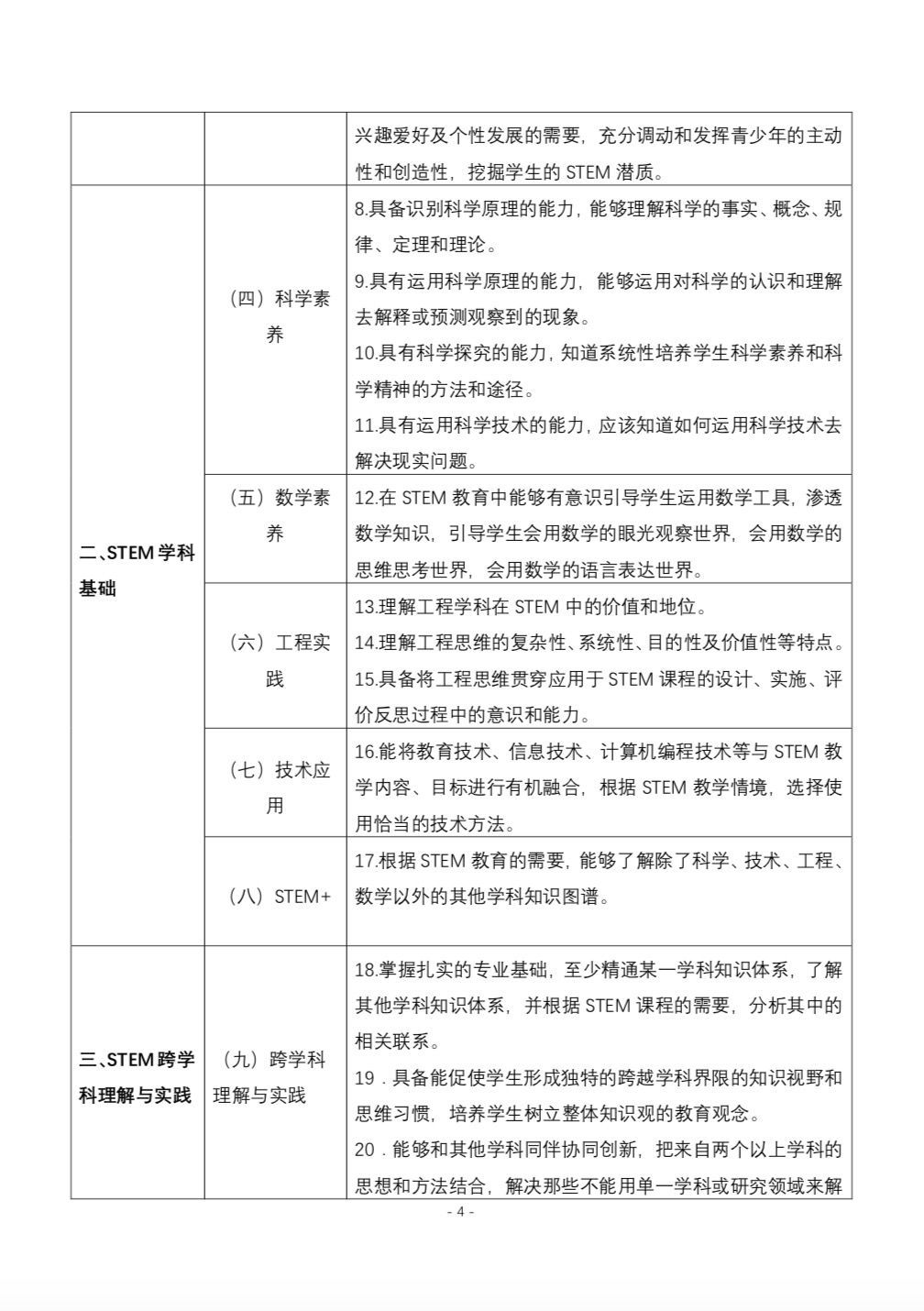
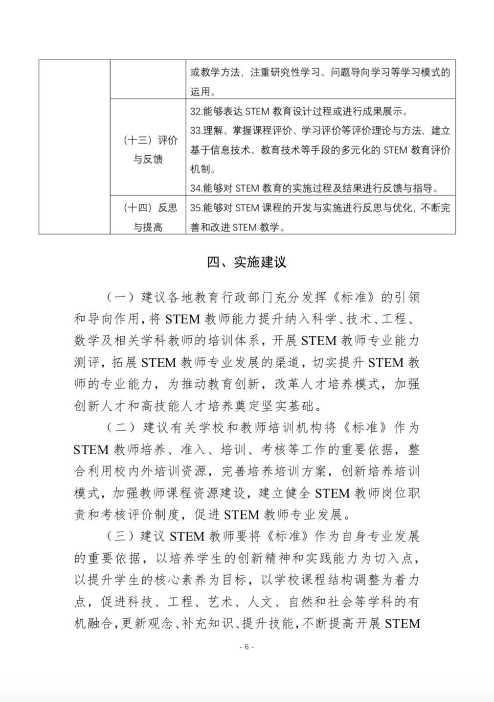
【权威发布】《STEM教师能力等级标准(试行)》
本文发布于:
2018-05-14
来源:
分享到:
阅读25512
推荐3
评论
发布单位:中国教育科学研究院STEM教育研究中心
文章主题词:
STEM
教师
能力
标准
(作者:)
上一篇:
第十八届江苏省青少年机器人竞赛活动成功举办
下一篇:
2018年青少年高校科学营承办单位对接会在南京举行
分享到:
阅读25512
推荐3
评论
评论
(0)
验证码错误
验证码不可为空
发表
相关
MORE >
省青少年科技中心组织参观第六届上海科博会
第19届中国青少年机器人竞赛圆满落幕,江苏队喜获佳绩
2019中国科协港澳台大学生暑期实习活动(南京站)成果汇报会暨结业式成功举行
南京外国语学校杨骏昭同学荣获第31届国际信息学奥林匹克竞赛金牌
(转载)国际STEM科学节在西浦举办 十支机器人强队走进校园
全国信息学奥赛在广州闭幕江苏选手金牌数量居全国第三
江苏代表团参加参加第34届全国青少年科技创新大赛喜获佳绩
2019年青少年高校科学营江苏科学营开营仪式在南京航空航天大学隆重举行
用代码编织梦想的翅膀
第二届海峡两岸青年学生机器人擂台争霸赛在南京举办
分享
MORE >
省青少年科技中心组织参观第六届上海科博会
0
第19届中国青少年机器人竞赛圆满落幕,江苏队喜获佳绩
0
2019中国科协港澳台大学生暑期实习活动(南京站)成果汇报会暨结业式成功举行
0
南京外国语学校杨骏昭同学荣获第31届国际信息学奥林匹克竞赛金牌
0
(转载)国际STEM科学节在西浦举办 十支机器人强队走进校园
0
全国信息学奥赛在广州闭幕江苏选手金牌数量居全国第三
0
江苏代表团参加参加第34届全国青少年科技创新大赛喜获佳绩
0
2019年青少年高校科学营江苏科学营开营仪式在南京航空航天大学隆重举行
0
用代码编织梦想的翅膀
0
第二届海峡两岸青年学生机器人擂台争霸赛在南京举办
0
推荐
MORE >
1
关于组织参加2016年江苏省科技周主场活动暨国际STEM教育展(论坛)的通知
6
2
“2015年全国青少年科技创意大赛”在北京圆满落幕
5
3
关于开展2019年STEM教育网络培训的通知
2
4
关于公布2016年STEM教育优秀项目单位及遴选2017年项目单位的通知
2
5
2016年STEM教育试点项目评估交流会在南京成功举办
2
6
我中心与美国威斯康辛州马斯菲尔学区商谈STEM教育合作项目
2
7
(转载)国际STEM科学节在西浦举办 十支机器人强队走进校园
1
8
探索奥秘 玩转STEM
1
9
第29届江苏省青少年科技创新大赛在泰州隆重开幕
1